SHARE THIS ARTICLE

Porsche’s W-18 patent might just be the most exciting thing to happen in years, paving the way for an 18-cylinder supercar that rewrites the rulebook.
 
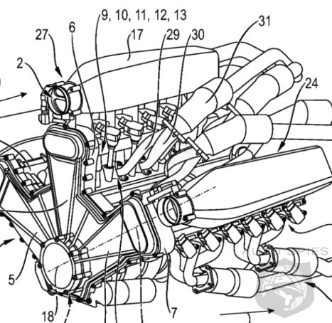
The German carmaker has filed a new patent for a W-shaped, ‘space-optimized’ engine, and it seems like the company’s engineers are trying to push the limits of what’s possible with gasoline power.
 
While the future is rapidly shifting towards electric vehicles, Porsche’s latest idea is going in the opposite direction.
 
And if the drawings are anything to go by, this engine is an absolute masterpiece of packaging and power potential.


Read Article


Porsche Thumbs It's Nose To The World - Patents W18 ICE Motor

About the Author

Agent009